(网经社讯)为深入贯彻落实《国务院关于深化“互联网+先进制造业” 发展工业互联网的指导意见》(国发〔2017〕50号)精神和省人民政府关于深化“互联网+先进制造业”发展工业互联网的工作部署,推进数字经济与实体经济融合,培育企业发展新动能,加快我省工业经济转型升级步伐,促进我省经济高质量发展,特制定云南省工业互联网发展三年行动计划。
一、重要性和必要性
当前,随着信息化和工业化的深度融合与不断演进,工业化正加速向数字化、网络化、智能化发展。以工业互联网为支撑,“互联网+先进制造”为方向,加快数字经济与实体经济融合发展,已成为转方式、调结构,构建现代化工业经济体系的主攻方向。
近年来,我省工业发展势头强劲,产业结构调整取得积极进展,培育形成了一批新的重点产业。但与先进地区相比,基础仍然较弱,产业支撑能力不足,总体发展水平不高,生产方式转变还存在较大提升空间。组织实施以深化互联网与工业经济融合发展为核心的工业互联网发展专项行动,是深入贯彻落实国家战略和省委、省政府“两型三化”、打造世界一流“三张牌”决策的具体举措,是推动我省数字经济与实体经济融通发展,加快工业经济转型升级的迫切需要,是抢抓工业互联网发展机遇,促进我省融合型数字经济发展,培育发展新动能,构建现代化工业经济新体系的必然要求。
二、总体要求
(一)指导思想
以习近平新时代中国特色社会主义经济思想为指导,深入贯彻落实党的十九大精神,抢抓新一代信息技术发展和变革机遇,立足我省制造业与互联网融合发展实际,在工业领域进一步落实“云上云”行动计划。以探索互联网条件下的新生产制造方式和新模式新业态、推动产业转型升级、构建现代化工业经济体系为目标,以打造工业互联网平台,全面推进企业数字化、网络化、智能化(以下简称三化)改造升级为主线,深入推进互联网、大数据、人工智能与实体经济深度融合,发展数字经济,带动三次产业融通发展。
(二)工作原则
企业主体,市场运作。充分发挥市场在资源配置中的决定性作用,强化企业在产业升级、研发创新中的主体作用,发挥企业的积极性和创造性,激发企业内生动力,推进技术创新、产业突破、平台构建、生态打造。
统筹规划,分步推进。立足我省发展实际,完善工业互联网网络体系设计,针对不同地区、行业、企业发展差异,加强统筹协调、分类施策、分层指导。通过政策扶持和环境营造,引导生产要素向工业数字经济领域集聚。
建用结合,双向驱动。既注重打造统一的工业互联网基础设施,又注重夯实企业端改造工作的基础和资源。通过平台端打造和企业端改造同步发力,按照企业智能化发展演进规律和路径,创新建用结合的发展新模式,支撑全省工业数字经济产业生态构建。
创新引领,构建生态。以创新作为发展和应用的驱动力,不断推进科研创新与人才引培,突破平台关键技术瓶颈,培育平台应用新模式新业态。注重构建开放创新发展环境,聚合跨界企业主体和社会创新资源,形成优势互补、协同合作、开放共享、持续创新的数字经济生态体系。
(三)主要目标
到2020年,我省工业互联网“网络、平台、安全”体系基本建立。烟草、绿色能源、有色、绿色食品等重点行业骨干企业的三化改造取得实效,制造业重点领域数字生产线、数字车间、数字工厂标杆示范成效明显。企业上平台应用及资源汇聚共享取得突破性进展,工业互联网产业体系基本构建,工业数字经济培育初见成效,转型升级迈上新台阶。
——建立完善工业互联网“网络、平台、安全”体系。按照“企业主体,市场运作”原则,基本建成全省工业互联网基础设施。打造5个左右重点行业的工业互联网应用平台。基于工业互联网平台的研发创新、工业电商、产业链配套、生产性服务、协同制造等应用服务能力显著提高。初步建立网络、设备、平台、数据、应用安全保障体系。
——三化改造和上平台应用取得实效。围绕优势行业,组织重点企业和有条件的中小企业实施三化改造和上平台应用,获得各类应用服务,参与协同制造和产业链配套。遴选一批国家级两化融合管理体系贯标试点企业。到2020年,全省两化融合发展水平达到全国中等水平。
——工业互联网产业体系基本构建。围绕“网络、平台、安全”3大体系建设,着力培育一批网络服务、平台支撑、供应链配套、生产性服务、集成应用、数据开发企业,扶持一批研发创新、中介服务、技术支撑机构,构建完善的产业体系。
三、重点任务
(一)建设工业互联网基础设施
1.夯实网络基础。依托电信运营企业建设高速率、低时延、安全可靠、灵活组网、时间敏感的工业互联网和窄带物联网。优化升级骨干网络,初步完成网间互联互通节点的IPv6改造。增强宽带接入服务能力,进一步提升网络速率、降低资费水平。适时开展省级工业互联网标识解析公共服务节点建设,实现与国家顶级节点互联互通。推进企业内外网络改造升级,建设低时延、高带宽、广覆盖、可定制的工业互联网企业外网。推动新型智能网关应用,规模化部署IPv6。在重点行业探索基于5G、窄带物联网(NB-IoT)、工业无源光网络(PON)、工业无线等技术在工业现场的应用。到2020年,基本建成覆盖重点园区、重点企业的工业互联网网络,骨干传输网络更加优化,宽带接入能力大幅提升,提速降费取得实效。重点骨干企业内外网改造基本完成,重点垂直行业企业间40%的机器设备具备互联互通条件,重点企业内部80%的机器设备实现互联互通。
2.提升全省工业互联网应用基础支撑能力。按照“企业主体、市场运作、政府引导”原则,构建涵盖基础设施管理、公共技术服务、工业大数据管理、运行监测、安全监管和规范服务等重点环节的公共支撑体系,为工业互联网应用平台的搭建、企业上平台应用、机器设备接入、工业数据汇聚、分析运用等提供基础支撑和运维保障。到2020年,全省工业互联网应用基础支撑、公共服务、安全保障能力明显增强,数据汇集、要素集聚效应初步显现。
(二)打造工业互联网平台体系
1.着力打造工业互联网行业应用平台。重点围绕烟草、绿色能源、有色、绿色食品、先进装备制造等优势特色行业,支持龙头骨干企业、信息技术企业、互联网企业、电信运营商、工业互联网服务商等牵头或联合建设工业互联网行业应用平台,为行业企业提供规范、开放的集成应用服务和协同制造支撑,实现企业生产要素、能力的汇聚和开放共享,为开展生产方式和模式创新提供平台化支撑。分批遴选、培育认定区域级、行业级工业互联网平台,组织开展跟踪评价和动态调整。到2020年,力争打造5个左右行业级工业互联网平台,实现2个行业平台成为区域级应用平台。
2.着力构建工业互联网应用配套服务。实施工业互联网应用配套服务培育工程,依托工业互联网平台运营商,采取培育打造、引进合作等方式,集成研发设计、物流配送、融资租赁、节能环保、检测认证、工业电商、服务外包、售后服务、人力资源服务和品牌建设等生产性服务能力,提供与工业互联网应用平台相配套的联合研发创新、产业链配套、供应链协同、企业公共服务、开发者社区等服务内容,引导工业生产服务有关配套资源和服务能力向平台汇集。到2020年,工业互联网平台配套服务内容完善丰富,网络化、平台化的产业配套和服务能力明显增强。
3.大力培育工业互联网APP。支持工业互联网平台企业建设微服务资源池,开放开发环境、工具和开发接口,提升工业互联网平台工业APP的汇聚、管理和服务供给能力;支持面向研发设计、生产制造、运营维护和经营管理等企业关键业务环节,开发普适性强、复用率高的基础共性APP、行业通用APP和各类专用APP。支持和鼓励工业APP开源社区建设,构建工业APP培育新模式,形成开放、共享、资源富集、创新活跃的工业APP开发生态。到2020年,工业APP创新和供给能力显著提升,培育不少于1000个面向特定行业、特定场景的工业APP。
4.构建工业互联网平台试验测试中心。以测带建,以测促用,支持平台建设运营企业联合制造业龙头、科研院所、高校等合作共建工业互联网公共技术测试和实验中心,支持建设面向重点行业和领域的工业互联网应用知识库、案例库、工具库和标准化解决方案建设,逐步提升完善工业互联网平台技术服务能力。到2020年,工业互联网公共测试和试验中心基本建立,技术支撑和服务体系进一步完善。
(三)推动企业三化改造和上平台应用
1.推动重点企业实施三化改造。大力推动烟草、绿色能源、有色、绿色食品、先进装备制造等行业骨干企业实施三化改造工程。推进生产设备、生产线数字化改造,先进数字化装备替换和数字化生产线集成,实现机器设备互联互通。加强企业内部网技术改造和建设部署,提高各类经营管理、产品研发、生产管控等工业软件信息系统的资源整合、信息共享能力,实现企业内部各类生产和资源要素信息共享。围绕产品三维模型设计与仿真、产品数据管理、加工装配可视化仿真、生产数据采集与分析、智能化工艺装备、生产管理协同与集成等关键环节,推进智能制造单元应用、装备智能化升级、工艺流程改造、基础数据共享等智能化改造,提升企业智能化水平。围绕先进制造和优势特色行业领域,组织开展“数字生产线”、“数字车间”、“数字工厂”示范工程,打造行业企业示范标杆。到2020年,支持一批重点企业完成三化改造,形成标杆示范效应。
2.引导鼓励企业上平台应用。按照“企业出一点、政府补一点、平台降一点”原则,采用政府发放服务券等方式,引导企业上平台应用。组织实施工业设备上平台“领跑者”计划,着力推动大企业IT基础设施、设备及业务上平台;依托现有资源,引导中小企业获得IT基础设施和信息化应用普遍服务,提升企业创新能力。到2020年,树立一批运用标杆企业。
3.开展工业互联网新模式创新试点。实施生产制造新方式、新模式创新试点工程。支持行业龙头企业利用工业互联网平台,探索联合研发创新、协同制造、个性化定制、服务型制造等新型生产制造方式,打造供应链资源和市场渠道的开放环境,输出数据采集、边缘计算、设备连接、产业生态搭建等能力,与中小企业采用专业分工、服务外包、订单生产等多种形式,建立协同创新、合作共赢的融通发展模式。
4.组织开展两化融合管理体系贯标。引导企业开展两化融合评估诊断和对标引导。支持企业参与国家两化融合管理体系贯标试点。到2020年,全省50%规上企业开展评估诊断和对标引导,通过国家贯标评定企业达到100户。
(四)构建产业生态融通发展体系
1.着力培育工业互联网产业企业。围绕“网络、平台、安全”三大体系建设,通过招商引资、项目合作等途径,培育一批平台运营、网络支撑、应用服务、数据开发、产业链配套等骨干企业,构建服务商资源池。制定并发布服务提供商目录,形成我省工业互联网的骨干力量。到2020年,形成完善的产业支撑体系。
2.构建公共支撑服务能力。实施工业互联网公共支撑能力培育工程。支持省级智库和创新中心建设,引导组建工业互联网产业联盟,支持社会力量加强技术研发、成果转化、测试验证、技术咨询、项目评估、人才培训、能力评测等方面公共技术支撑和服务机构建设。整合面向企业的政府服务、社会服务、市场服务内容,统一构建公共服务平台,增强企业公共服务供给能力,实现企业服务在线化、全覆盖、可追溯、能评估,适时开展基于平台的企业动态监测和运行分析。到2020年,培育一批智库、公共技术支撑和服务机构,完成面向企业的公共服务内容整合,平台支撑能力显著提升,服务更加便捷高效。
3.推动产业集群发展。制定工业互联网产业发展功能布局规划,鼓励有条件的产业园区突出工业互联网平台应用,集聚工业互联网产业要素,创新应用模式,提升产业承载能力和发展支撑能力,推动产业集聚发展。到2020年,工业互联网产业集聚发展态势基本形成。
(五)强化工业互联网安全保障
1.构建工业互联网安全保障体系。建立和完善我省工业互联网安全监管制度和规范。坚持安全保障与建设应用“同规划、同建设、同部署”,围绕设备、网络、控制、数据和应用五个重点环节,系统构建我省工业互联网安全保障体系。建设全省工业互联网安全监管、应急处置和风险防范平台,提升安全态势感知和综合保障能力。指导工业互联网平台及应用企业间建立安全协同防御能力,构建“政府、平台、企业、用户”四位一体的安全防范体系。到2020年,初步形成工业互联网安全技术防范和支撑保障体系。
2.夯实安全保障基础。实施安全防护能力提升工程,督促重点行业重点企业履行网络安全主体责任,加大工控系统安全保障投入,落实检查评估、监测预警、通报应急等保障制度,加强安全防护和检测处置手段建设,提升安全防护能力。到2020年,工业互联网安全保障体系基本建立,安全防护能力有效提升,基本适应我省工业互联网产业应用和发展。
四、实施步骤
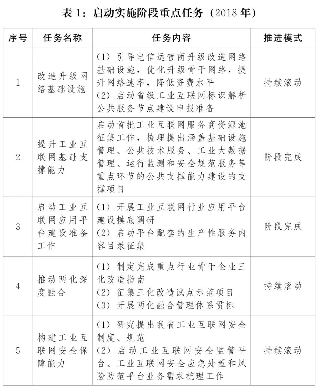
(一)启动实施阶段(2018年)
改造升级网络基础设施,提升工业互联网基础支撑能力,推动两化深度融合,构建安全保障和公共服务能力,试点示范工作准备就绪(详见表1)。

(二)点面突破阶段(2019年)
建设完善工业互联网基础设施、应用平台、服务内容;大力推动两化深度融合,全面推动企业上平台应用;重点推动行业级平台建设与应用,启动新业态新模式创新试点;完善工业互联网平台支撑、内容服务和支撑体系(详见表2)。

(三)整体提升阶段(2020年)
重点骨干企业三化改造基本完成,两化深度融合取得实效,工业互联网基础设施、应用平台更加完善、服务内容更加丰富;树立企业上平台应用标杆;工业互联网功能体系、支撑体系和工业数字经济产业体系初步构建(详见表3)。

五、保障措施
(一)加强组织领导,建立协同推进机制
在省信息化和信息产业领导小组领导下,统筹协调推进各项工作。指导各州、市和重点园区建立相应领导机构,建立省、州市、县协同与政企联动工作机制,协调推进工业互联网建设和发展各项工作。引导规上工业企业成立领导小组,建立首席信息官(CIO)制度,完善长效工作机制和考核机制,持续有效地推动工作深入开展。
(二)突出项目带动,加强督导考核
将行动计划确定的年度目标任务和重点项目纳入年度考核内容。建立工业互联网发展重点项目库,加强项目监测和协调推进机制建设。加强工作督查,定期组织调度、半年检查和年终考核,跟踪重大项目进展,做好监测统计和评估,协调解决工作中的困难和问题。
(三)加大资金投入,强化金融信贷支持
支持企业多渠道筹集资金,在三化改造、两化融合贯标、上平台应用等方面加大投入。引导社会资本以多种形式参与企业改造、工业互联网建设、运用开发和运营服务。积极争取国家专项资金和政策的支持。省财政安排资金,支持重点企业三化改造、公共基础支撑体系建设等。加强政府、企业、金融机构多方对接,引导金融机构支持工业企业技改融资。
(四)全面开放合作,加强招商引资
鼓励国内外企业、投资商、运营商采取多种形式参与项目投资建设,以创新研发、产业投资、运维服务为重点,加强招商引资、引技力度,积极引入国内知名的工业互联网平台企业、应用服务提供商、软硬件服务商、生产性服务提供商、技术及解决方案提供商落地云南,支持国内外知名智库、咨询机构、培训机构、评估机构落地建立本地化的支撑服务机构。
(五)加强宣传培训,强化创新人才引培
组织宣讲团对工业互联网建设工作进行系列宣贯,采取多种形式和途径,面向社会各界进行广泛宣传发动。面向政府、行业、企业管理层、企业技术人员开展分类培训。围绕互联网、大数据、人工智能、智能制造、工业互联网等领域,组织实施“千人计划”,引进高层次管理人才、高端外国专家、技术人才、产业人才、资本运作管理人才及高层次创新创业团队等,支持本省高校、职业院校与工业互联网、智能制造领军企业合作,开设有关专业,培养一批专业技术和应用型人才。
云南省人民政府
2018年11月22日(编选:电子商务研究中心 )








































